近日,国务院教育督导委员会办公室印发《中小学校体育工作督导评估办法》。国务院教育督导委员会办公室负责人就有关问题答记者问。该负责人在谈及《办法》中规定的评估内容时称,要开足开齐体育与健康课程,实施大课间体育活动;落实体育教师待遇;建立健全学生体质健康档案。

该负责人介绍,《办法》正文部分共九条。对督导评估的目的、依据、实施主体、原则、内容、督导部门职责、程序、结果使用等作出了全面规定。
一是明确了督导评估工作的目的是建立中小学校体育评价机制,提升中小学校体育工作水平和教育教学质量,促进学生身心健康、体魄强健。明确教育督导机构统一组织实施督导评估,坚持严格标准、客观公正、注重实效的原则。
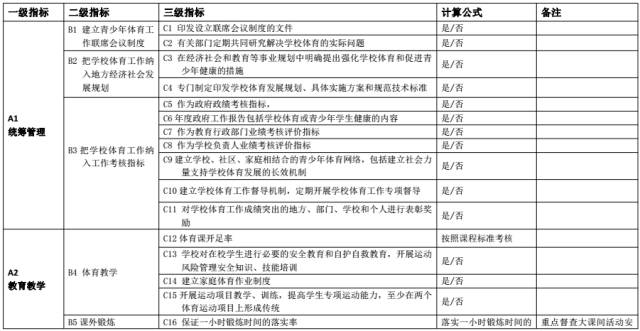
二是规定了督导评估内容包括统筹管理、教育教学、条件保障、评价考试、体质健康等五个方面。
三是规定了各级教育督导部门在督导评估工作中的职责。
四是规定督导评估按照印发通知、开展自评、实地督导、反馈意见、整改复查等工作程序进行。
五是规定地方各级政府和教育行政部门要将中小学校体育督导评估结果作为干部考核、学校问责和实行奖惩的重要依据。
该负责人表示,《办法》中规定的评估内容主要包括统筹管理、教育教学、条件保障、评价考试、体质健康等五个方面。
一是统筹管理。包括加强组织领导、实施发展规划、完善规章制度、落实管理责任、加强绩效考核,形成强化学校体育的工作合力等。
二是教育教学。包括按国家要求,强化体育课和课外锻炼。开足开齐体育与健康课程,实施大课间体育活动,深化教学改革,提高教学质量;强化学生课外锻炼,广泛开展阳光体育运动,积极开展课余训练和组织丰富多彩的竞赛活动,定期召开运动会等。
三是条件保障。包括配齐配强体育师资,加强师资队伍培训,落实体育教师待遇,推动体育场地设施达标,实施学校体育安全风险防控,加大体育经费投入等。
四是评价考试。包括完善学校体育考试制度,规范考试考核过程,发挥体育考试的导向作用。按照规定办法建立学校体育评估制度,实施学校体育工作年度报告制度等。
五是体质健康。包括建立健全学生体质健康档案,加强学校卫生工作,实施《国家学生体质健康标准》和《学生体质健康监测评价办法》,促进学生体质健康水平明显提高。
《办法》附件为《中小学校体育工作督导评估指标体系》,对具体评估内容进行了细化设计,包括5个一级指标、12个二级指标、34个三级指标。
附件:中小学校体育工作督导评估指标体系



来源:中国新闻网